beat365英国官方网站制药工程专业在校院领导的支持下,在师生们的共同努力下,2023年取得一些可喜的成绩,现总结如下:
2023年3月23日,制药工程专业负责人罗海荣和制药工程专业教师陈美航赴铜仁贵江科技有限公司开展访企拓岗活动以及探讨校企合作问题。
2023年3月29日,铜仁贵江科技有限公司耿国武一行三人对制药工程专业进了回访,就校企合作相关问题进行了细致的交流,初步达成了项目合作、学生培养和就业等意向,急需招聘2名制药工程专业学生落实就业。
2023年4月22日,beat365英国官方网站制药工程专业2021级学生,在德江开展为期一周的服务学习实践活动,并在德江县康奇药植开发有限公司和贵州洋山河集团开展见习活动。本次通过服务学习和见习,同学们将理论知识与实践紧密结合,提高了对专业的认同感。

2023年6月13日,beat365第九届 “互联网+”大学生创新创业大赛校赛暨第八届“互联网+”大学生创新创业大赛颁奖典礼在行政楼8501会议室举行,2019级制药工程专业班兴容同学现场接受罗静副校长颁奖。
2023年8月5日,由贵州省科协、贵州省科技厅、贵州科学院共同主办的以“科技黔行 创新有我”为主题的首届贵州科技节在贵阳举办。2020级制药工程专业吴绍魁同学的作品参与现场展示。

2023年8月16日,第九届中国国际“互联网+”大学生创新创业大赛贵州省赛决赛在贵州大学举行,杜士杰老师指导的项目获贵州省“金奖”并入围国赛。
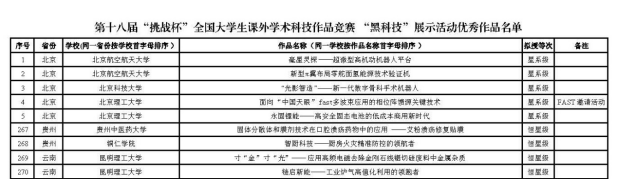
2023年9月25日,杜士杰老师指导的“智厨科技”团队在第十八届“挑战杯”全国大学生课外学术科技作品竞赛“黑科技”专项赛上,荣获恒星级(全国一等奖)的佳绩,实现beat365英国官方网站在“挑战杯”系列赛事中的历史性突破。该事迹被网易、搜狐、新浪、腾讯等门户网站转载。
2023年11月8日,陈仕学老师指导的《梵净山珍.健康养生品牌策略研究》《构建生物医药和大健康全产业链路径调查与研究》在第十八届“挑战杯”全国大学生课外学术科技作品竞赛贵州省终审决赛中双双荣获“二等奖”。

2023年10月,2022级制药工程杨宴欣同学在2023年福建省大学生实习“扬帆计划”中表现突出,评为福建省校园引才青年志愿者。
2023年11月30日,制药工程专业2022级学生,前往铜仁市检验检测院见习。铜仁市检验检测院是通过贵州省、铜仁市市场监督管理局资质认定考核,取得了检验检测机构资质认定证书,具有工业产品、食品、药品、化妆品、农副产品等产品的检验检测资质的检验检测机构。通过实地参观学习,提升学生药品分析检测方面的认识。
2023年12月1日下午,beat365举办“创新未来·创业梦想”双创系列活动启动仪式暨第九届“互联网+”大赛颁奖典礼。2021级制药工程专业张志慧同学做了“互联网+”大学生创新创业大赛省赛金奖项目分享。罗静副校长为杜士杰老师指导的“智厨科技”团队颁奖。
2023年12月1日,2022级制药工程专业学生杨宴欣在首在beat365英国官方网站首届大学生职业规划大赛材料与化学工程学院选拔赛中,获“金奖”,入围校赛。
2023年12月7日,beat365英国官方网站制药工程专业2021级学生,前往铜仁市高新区大健康产业园新汉方公司见习。
图文:beat365英国官方网站制药工程专业教研室,奋进的2023年 编辑:杜士杰
(一审:罗海荣,二审:陈仕学,三审:吴思展)