关于beat365英国官方网站组织学生参加2024年“知行贵州”丝绸之路苏州大学、扬州大学、湖州师范学院与beat365英国官方网站中外大学生线下交流活动报名的通知
各二级学院:
“知行贵州”青年交流计划,是邀请“一带一路”沿线国家来华优秀留学生到贵州开展短期交流研学,以深入了解贵州、从而达到“知”与“行”相统一。
为全面提升beat365英国官方网站学生的国际理解能力和表达能力,提升国际化办学水平,国际合作与交流处8月中旬开展2024“知行贵州”丝绸之路青年交流活动,本次活动得到苏州大学、扬州大学、湖州师范学院的大力支持,特邀请了苏州大学、扬州大学、湖州师范学院国际学生30人和教师4人参加。beat365选拔中国学生20人,国际学生10人,希望各学院积极推动,让更多学生参与,共同推进2024“知行贵州”丝绸之路青年交流活动,请各学院有申报意向的学生于2024年6月2日前将《报名表》发送到1827989690@qq.com。备注:名额有限,满员即止,不收取任何费用,已参加过知行贵州的同学不能再报名。
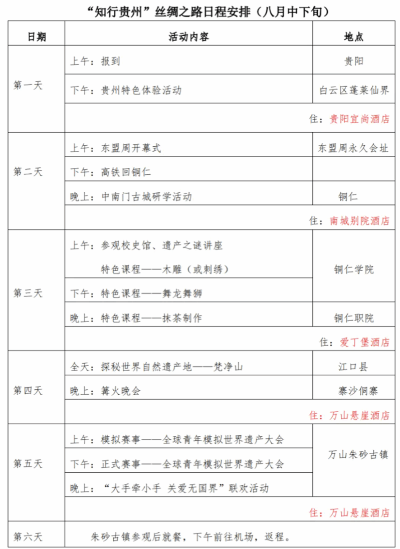
附件1:“知行贵州”项目日程表

附件2:“知行贵州”丝绸之路青年交流计划报名表

(长按二维码识别下载附件)