近日,全省科技创新暨科技奖励大会在贵阳举行,beat365共有7项成果获得2020年度、2021年度贵州省科学技术奖。其中,省科学技术进步奖二等奖1项、省科学技术进步奖三等奖1项,省自然科学奖三等奖4项、省技术发明奖三等奖1项。获奖数量位列地方高校第一。
石维等人的成果《超级钽电解电容器Ta2O5介质薄膜生长关键技术与应用》获得省科学技术进步奖二等奖,是beat365首次突破二等奖。该成果发展了一套 Ta2O5 薄膜生长的电化学微纳控制与自修复加工技术,提出了超自组装方案,通过XPS,紫外光谱分析,发现在金属表面的进行导电分子基团修饰的方法,125V 高压产品漏电流仅为3μA~5μA,国产型号CASD5最低漏电流为12μA,为控制 Ta2O5薄膜疵点提供了新技术方案,攻克了 Ta2O5 漏电流控制关键技术,填补了国内超级钽电解电容器空白。该项目相关技术获授权发明专利3项、实用新型专利2项;发表学术论文4篇,其中SCI收录2篇、中文核心期刊2篇。该项目所应用的产品可实现年供货近2万只,年销售收入可达6000万元以上,应用技术产品在超级钽电解电容器领域取代了国外公司的系列产品在国内的市场,奠定了国内超级钽电解电容器自主品牌的国际地位,为促进行业技术进步、推动产业转型升级起到了引领示范作用。
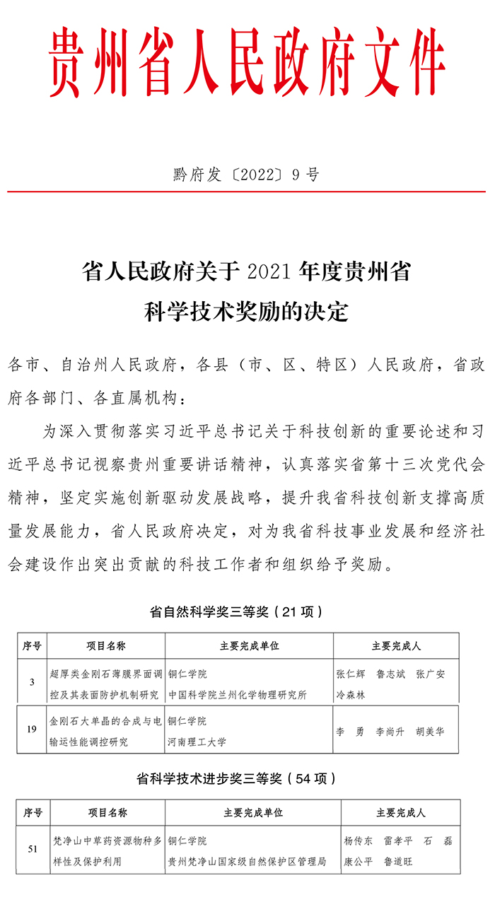
杨传东等人的成果《梵净山中草药资源物种多样性及保护利用》获得省科学技术进步奖三等奖。该研究成果历时11年多的时间开展野调查研究,较为全面地摸清了梵净山药用植物的本底2299 种(含变种),同时研究中发现了贵州新分布的药用植物近100种,发现植物新类群贵州蛇根草1种,从而进一步丰富了贵州的药用植物资源及植物界的多样性,为我省药用植物的开发利用及植物区域、植物多样性等研究提供了极为重要的参考资料。
张仁辉等人的成果《超厚类金刚石薄膜界面调控及其表面防护机制研究》获省自然科学奖三等奖。该成果发现类金刚石薄膜摩擦学行为与气压密切相关,超厚金刚石薄膜多界面设计能有效阻隔腐蚀介质,提升长效耐磨和耐腐蚀能力。摩擦对偶材质与类金刚石薄膜的摩擦磨损性密切相关。超厚类金刚石薄膜多界面设计实现了高真空下超长寿命服役目标。
李勇等人的成果《金刚石大单晶的合成与电输运性能调控研究》获省自然科学奖三等奖。该成果使用双晶床合成金刚石大单晶,硼氢协同掺杂金刚石的合成及性能研究,硼硫协同掺杂金刚石的合成及性能研究。
郭雷等人的成果《绿色高效金属有机缓蚀剂的调控构建及其作用机制研究》获省自然科学奖三等奖。该成果研究发现调控构建具有多锚定吸附效应的缓蚀剂分子是提升其缓蚀性能的重要策略,且离子液体因其自身具有的“同体自复配效应”可大大增强缓蚀抑制性能。研究发现采用第一性原理计算方法研究缓蚀剂在金属表面的吸附行为对深入理解缓蚀机制有重要意义。
米小其等人的成果《中国西南地区园蛛科蜘蛛分类学研究》获省自然科学奖三等奖。该成果在2010—2013年间发表的6篇研究论文中描述了我国园蛛科新属1个、新种11个,发现园蛛科蜘蛛48属309种,较项目实施之前的30余属100余种增加了10余属近200种。对园蛛科中性二态极显著的棘腹蛛属 Gasteracantha 等进行了充分的标本采集及分类鉴定,基本摸清了各属的种类、地理分布、生活习性等,通过夜间采集正在网上交配的雌雄个体及DNA条形码技术,成功解决了诸多种的鉴定与配对问题。
高健强等人的成果《梵净山典型野生药用植物高效繁殖技术的创新》获得省技术发明奖三等奖。11 年来,该成果创新了梵净山典型野生药用植物高效繁殖技术,包含种子繁殖技术、无性繁殖技术和无菌苗炼苗移栽技术,获得了6项国家发明专利,处于国内外领先水平。该技术打破了黄连、三七、重楼等种子休眠,发芽率从10%提高到90%,育苗成本降低了80%;单叶和单节繁殖技术,让黄精等植物繁殖系数提高了2—5倍,育苗成本降低了50%;野百合鳞片繁殖技术,减少了6—10个月的保藏时间,育苗成本降低了70%;无菌苗炼苗移栽技术,让梵净石斛和铁皮石斛育苗成本降低了10%。高效繁殖药苗240万株,培训农民 1235 人次;技术推广到5000平方千米以上区域的25家单位,影响扩大到了湘黔两省的11个国家级自然保护区,填补了梵净山农民掌握高效繁殖技术的空白,满足了世界自然遗产地周边农民药用植物的需求,从本质上解决了农民药用植物需求和野生药用植物保护之间的矛盾,开创了典型野生药用植物保护与利用双赢的新局面。
(供稿:科研处 编辑:张东方 一审:田淼 二审:梁光华 三审:叶丹)

表彰文件截图

表彰文件截图