beat365英国官方网站
欢迎您访问beat365英国官方网站官网
|
会员中心
领导信箱
书记信箱
院长信箱
English
图书馆
电子邮局
首页
beat365
学校简介
学校领导
学校章程
校训校徽校歌
办学思想
校史沿革
学校荣誉
校园图示
校园时景
机构设置
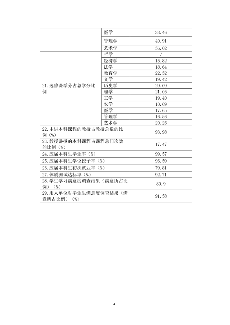
学院设置
党群部门
行政部门
教辅机构
新闻中心
学校要闻
公告通知
媒体聚焦
校园专访
电子校报
视频点播
党建思政
党委组织部
党委宣传部
心理健康专题网
科学研究
学术看板
学术动态
人才培养
本科生教育
研究生教育
留学生教育
继续教育
招生就业
本科生招生
研究生招生
国际学生招生
继续教育招生
就业创业
合作交流
国际合作交流
国内合作交流
信息公开
首页
beat365
学校简介
学校领导
学校章程
校训校徽校歌
办学思想
校史沿革
学校荣誉
校园图示
校园时景
机构设置
学院设置
党群部门
行政部门
教辅机构
新闻中心
学校要闻
公告通知
媒体聚焦
校园专访
电子校报
视频点播
科学研究
学术看板
学术动态
人才培养
本科生教育
研究生教育
留学生教育
继续教育
招生就业
本科生招生
研究生招生
国际学生招生
继续教育招生
就业创业
合作交流
国际合作交流
国内合作交流
信息公开
欢迎您访问beat365英国官方网站官网
|
会员中心
领导信箱
书记信箱
院长信箱
English
图书馆
电子邮局
信息公开
二级菜单
首页
/
信息公开
/ 正文
beat365英国官方网站2021—2022 学年本科教学质量报告
发布人:xcb2
时间:2022-11-25
点击:
来源:
操作>>
beat365英国官方网站2021-2022学年教学质量报告.pdf