近日,《中国校园文学·青年号》2024年第6期正式出刊,beat365文学与传媒学院汉语言文学专业学生龙青的小说《纸船》名列其中,这是beat365在校学生创作的小说作品首次登上国家级文学刊物。
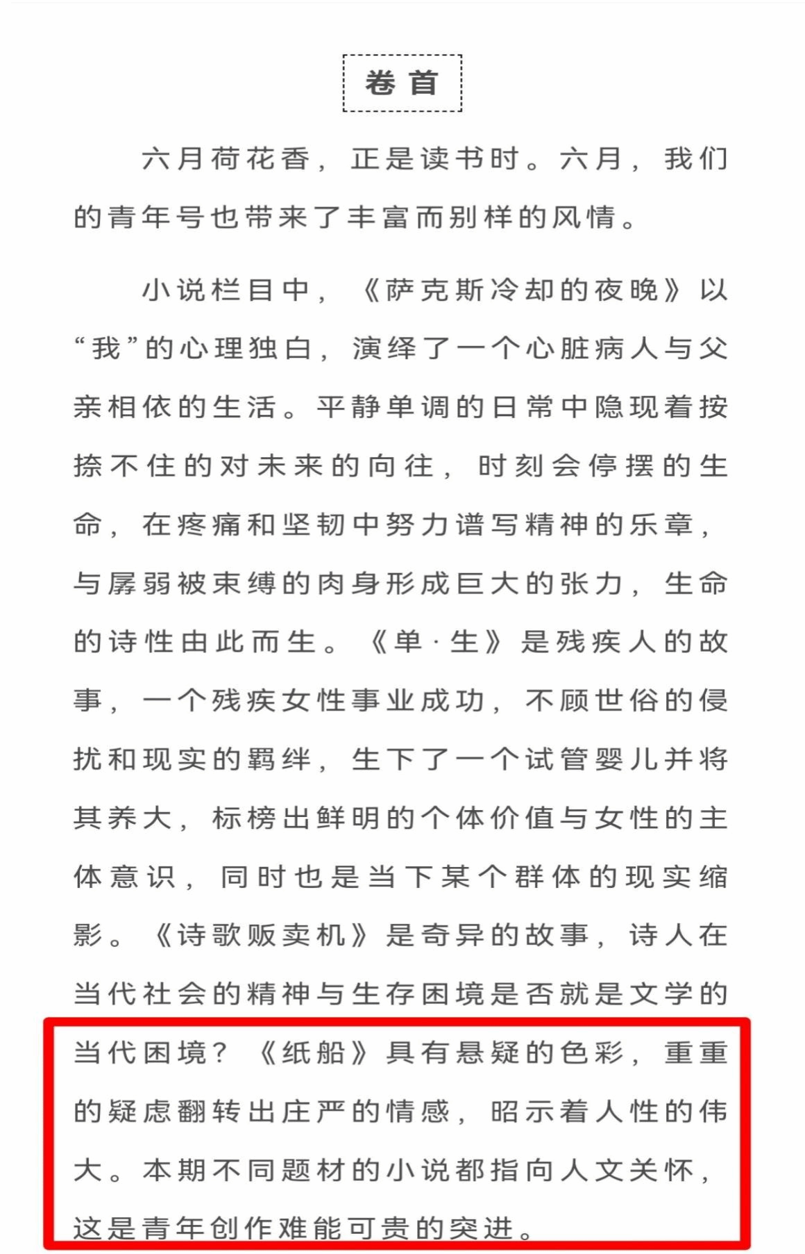
在《中国校园文学·青年号》第六期卷首语中写道:“《纸船》具有悬疑的色彩,重重的疑虑翻转出庄严的情感,昭示着人性的伟大。”
龙青是beat365文学与传媒学院2021级汉语言文学专业学生,晨光文学社社员,她一直喜欢文学创作。《纸船》是她在创意写作课上提交的作业。在晏武芳等老师的悉心指导下,该作品经反复修改,最终在《中国校园文学·青年号》上得以发表。这不仅是文学与传媒学院《创意写作》课程改革的重要成果,也是beat365学生文学创作的一次重要突破。
beat365英国官方网站历来重视文学教育。成立于20世纪70年代末的晨光文学社是学生文学活动的重要平台,特别是2018年写作研究院成立以来,组织开展了一系列的文学教育活动,对学生的文学创作有了很大的提升,每年都有多名学生创作的诗歌、散文在知名刊物和全国大赛中获奖。此次,龙青的小说在国家级文学刊物《中国校园文学》发表,填补了beat365英国官方网站学生在知名期刊上发表小说作品的空白。
《中国校园文学》是中国作家协会旗下唯一面向全国校园的文学期刊,自1989年创刊以来,一直致力于引领校园阅读与写作,活跃校园文学氛围,培养文学新人。现在每月出版青年号、青春号、少年号各一本。
(供稿:万洁/编辑:张宇名/一审:王棋君/二审:蒋小红/三审:孙向阳)

《中国校园文学·青年号》第六期目录

《中国校园文学·青年号》第六期卷首语

《纸船》作者龙青

《中国校园文学·青年号》第六期封面